CFMOT

自去年11月CFMOTO宣布 CF-X概念,一切都表明该品牌继续积极地开发新的冷却系统,该系统精确地在该MX模型的电气平台上首播。这就是不同图像直接从专利注册中过滤的内容,所有图像都与该技术有关。

CFMOTO CF-X详细概念专利

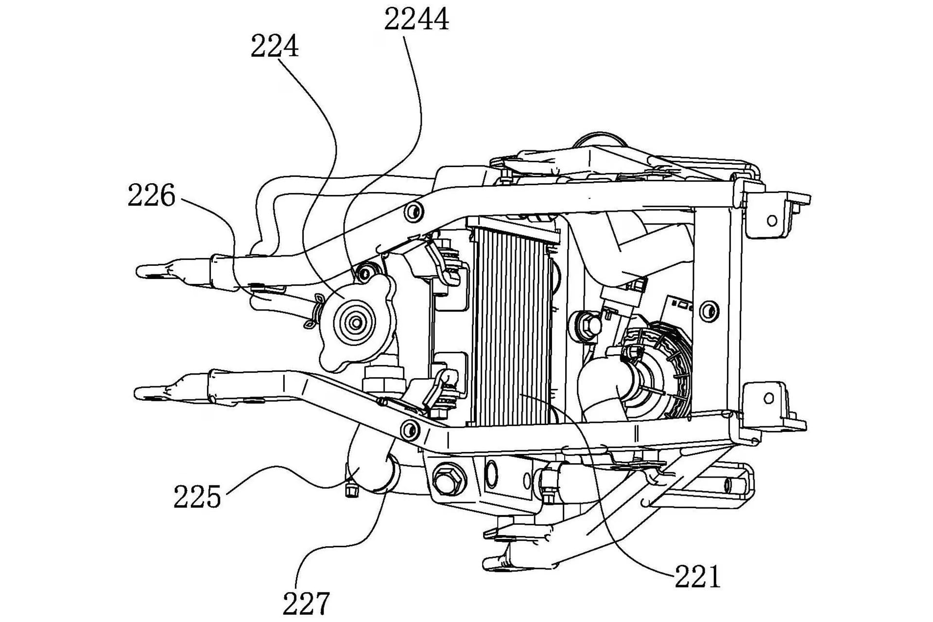
显然,该系统在CF-X概念中显示,它提出了类似于Ducati V21L Motoe的体系结构,尽管在这种情况下,使用单个散热器和 “通过使用peltier效应的热电设备的两个相互连接的冷却系统”,如自行车世界所述。同样,两个热导电侧板负责扮演“冷却芯片”的作用。

返回技术解释本身 本·珀维斯(Ben Purvis)“一个暴露于流过电池的制冷剂,另一个暴露于独立电机和控制电子系统中。在这些板中,有与电流相连的半导体。当将电流沿一个方向循环电流时,与电池冷却电路相对应的孔侧设备的侧面,而连接到发动机的一侧是加热的。”


CFMOTO CF-X概念的设计专利最后一个EICMA 2024被过滤

这证实了CFMOTO在其CF-X概念中实现的冷却系统的意图:通过在每个部分中添加独立的泵,他们设法保持组成全球运动冷却系统的不同元素的温度更加稳定。

同样,该品牌被授予锚定在垂直位置的散热器。这是由摩托车在假矿床侧面和座椅下方的额叶开口侧面提出的进气进气口冷藏的。同样,发生的热空气通过位于后纤维中的开口向外出来,使座椅本身束缚。


CFMOTO CF-X概念的设计专利最后一个EICMA 2024被过滤

最后,我们可以清楚地看到与CF-X概念专利有关的这些图像,因为CFMOTO将其努力集中在尽可能紧凑的技术包上。电动机和鼓都将位于常规机械师的孔中。

这导致我们考虑到摩托车电池,或者相反,如果不可移动,则使用特定的快速充电系统来提取摩托车电池。所有这些都可能最终在下一个EICMA版本中发现,CFMoto可以在其中制造已知模型的确定版本。